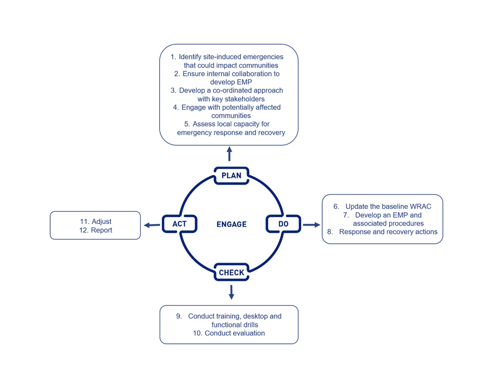
Esta seção descreve um guia passo a passo para a gestão de emergências induzidas pela operação que podem afetar as partes interessadas externas. O Social Way 3.0 segue o método de gestão Planejar, Fazer, Checar, Agir . Para ter sucesso na implementação deste método, recursos humanos, financeiros e materiais, bem como uma liderança forte e uma abordagem multidisciplinar é requerido. O envolvimento com uma série de partes interessadas internas e externas é obrigatório em todo o ciclo de gestão de emergências, para incentivar o codesenvolvimento e a participação e aumentar a propriedade do processo. As principais tarefas são mostradas na figura 4D.2 e discutidas nesta seção.

Figura 4D.2 O ciclo como relevante para a gestão de emergências