.
Add title here
Download
about
Conjunto de herramientas
Lee más
Add title here
Download
get-started
Main Content

PLANIFICAR

La fase Planificar se centra en la recopilación de información para permitir una evaluación del contexto del conflicto y de los potenciales impactos y riesgos sociales y de derechos humanos relacionados con éste, así como para desarrollar un Plan de Gestión de Conflictos (CMP).

Tarea 1 – Realice un análisis de conflictos 

Los sitios pueden realizar un análisis de los conflictos para comprender la naturaleza y el alcance de los conflictos existentes y de la dinámica de los conflictos, o el potencial para conflictos futuros. El análisis de conflictos es un proceso estructurado que se destina a la identificación y el análisis de las cuestiones, los patrones y las tendencias de los conflictos, para determinar la respuesta adecuada. Los sitios deben considerar la necesidad de expertos externos al llevar a cabo un análisis de los conflictos. 

Hay cuatro elementos para la realización del análisis de un conflicto: el análisis del contexto externo y la identificación de cuestiones; la identificación de las causas, los factores impulsores y los factores desencadenantes; el análisis de las partes en conflicto; y la identificación de la dinámica del conflicto. Estos elementos se indican en la figura 4J.2.  Cuando existe la posibilidad de que un sitio experimente varios conflictos, estos elementos deben repetirse para cada situación identificada, ya que los conflictos pueden tener diferentes características. Los resultados del análisis de los conflictos deben documentarse en la revisión del contexto externo (véase la Sección 2).

Figura 4J.2 Componentes del análisis de conflictos

Analizar el contexto externo e identificar cuestiones

Los sitios deben analizar el contexto externo para establecer si hay alguna cuestión que pueda causar, impulsar o desencadenar un conflicto. La tabla 4J.1 explica los conceptos de “causas fundamentales”, “factores impulsores”, “factores desencadenantes” y “manifestaciones de conflictos”.

Tabla 4J.1 Causas, factores impulsores, factores desencadenantes y manifestaciones de conflictos

Categoría Descripción Ejemplos

Causas estructurales o fundamentales

Factores siempre presentes que se han incorporado en las políticas, las estructuras y el tejido social en base a los intereses sociales, los derechos, los valores, la información, las relaciones y las estructuras institucionales subyacentes.

  • Gobernanza ilegítima o deficiente
  • Falta de participación política (o exclusión específica) de grupos determinados
  • Falta (o desigualdad) de oportunidades económicas y sociales
  • Marginación de mujeres o grupos étnicos minoritarios
  • Acceso desigual a la tierra y los recursos
  • Corrupción sistémica

Impulsores de conflictos

Factores (relacionados con el ambiente social, político o económico inmediato) que son sintomáticos de las causas fundamentales y contribuyen a un clima propicio para conflictos o para su escalada.

  • Falta de un relacionamiento y una comunicación eficaces
  • Liderazgo deficiente o controvertido
  • Desunión de las comunidades
  • Violaciones de los derechos humanos
  • Disponibilidad de armas livianas
  • Interés propio de los actores políticos

Factores desencadenantes

Actos únicos, eventos o expectativas con respecto a éstos que pueden desencadenar o agravar conflictos; éstos pueden ser políticos, ambientales, operacionales, económicos o demográficos.

  • Políticos: elecciones/cambios de gobierno, arresto de líderes clave, comportamiento de los actores políticos.
  • Ambientales: competencia por el acceso a la tierra o al agua; mayor acceso al área; desastres ecológicos; mayor escasez de alimentos.
  • Operacionales: expansiones, reducciones de tamaño o subcontratación
  • Económicos: escasez de productos básicos, huida de capitales, desempleo, conflictos con respecto a la distribución de los beneficios
  • Demográficos: crecimiento de la población, emigración e inmigración
  • Impactos relacionados con el sitio: acuerdos de seguridad, reasentamiento y políticas de compensación

Manifestaciones

Expresión (visible) de conflictos.

  • Actuación de la policía, las fuerzas militares o los servicios de seguridad
  • Protestas violentas y pacíficas
  • Boicots
  • Peticiones

Los sitios deben revisar el contexto externo para identificar las cuestiones asociadas a los conflictos. Al hacerlo, deben basarse en las siguientes preguntas y considerar si las cuestiones implican o podrían dar lugar a desacuerdos fundamentales entre dos o más partes en el contexto del sitio. Es posible que se requieran expertos externos para completar esta tarea.

  • ¿Cuáles son las cuestiones o los eventos existentes o emergentes de naturaleza política, económica, ambiental o social que pueden causar, impulsar o desencadenar un conflicto? Éstos pueden incluir, por ejemplo, elecciones, procesos de reforma gubernamental, contestación del liderazgo, recesiones económicas, desempleo, inmigración, sequías e inundaciones. ¿Estas cuestiones pueden dar lugar a desacuerdos fundamentales entre dos o más partes? De ser así, ¿cómo esto podría manifestarse?
  • ¿Hay zonas geográficas específicas pertinentes para el sitio que presenten una propensión al conflicto? En caso afirmativo, descríbalas. Estas áreas podrían, por ejemplo, incluir áreas cerca de la ubicación de recursos naturales, infraestructura clave y líneas de comunicación, núcleos de poblaciones socialmente marginadas o excluidas. ¿Los desacuerdos con respecto a estas áreas pueden causar un conflicto fundamental entre dos o más partes? De ser así, ¿cómo esto podría manifestarse?
  • ¿Hay un historial de conflicto o manifestaciones actuales de conflictos? En caso afirmativo, describa estos conflictos y cómo se manejaron. ¿Cuáles fueron los eventos significativos del conflicto? ¿Cuáles fueron las manifestaciones del conflicto? ¿Es posible discernir las causas, los factores impulsores y los factores desencadenantes subyacentes del conflicto? ¿Qué métodos se utilizaron para responder al conflicto?

Elabore un resumen del conflicto y del potencial de conflicto en el contexto externo, destacando las cuestiones y cómo podrían causar, impulsar o desencadenar un conflicto.

Analizar causas, factores impulsores y factores desencadenantes

Los sitios deben ampliar la identificación inicial de las potenciales cuestiones conflictivas y realizar un ejercicio para comprender mejor sus causas fundamentales, sus factores impulsores, sus factores desencadenantes y sus manifestaciones. Es fundamental llegar a las causas fundamentales de un conflicto para comprenderlo y responder a éste. Los sitios pueden utilizar herramientas visuales, como el iceberg (véase la figura 4J.3) o el árbol de conflicto (véase la figura 4J.4) como parte del ejercicio. Este ejercicio para analizar factores impulsores, causas fundamentales y factores desencadenantes debe repetirse según sea necesario para comprender las diferentes situaciones conflictivas y/o comprender los conflictos entre varios grupos.

La imagen de un iceberg ayuda a mostrar que, si bien sólo la manifestación del conflicto es visible (es decir, desde la superficie), es posible que las causas fundamentales, los factores impulsores y los factores desencadenantes del conflicto no sean visibles, o sea, es posible que estén bajo la superficie, fuera de vista.

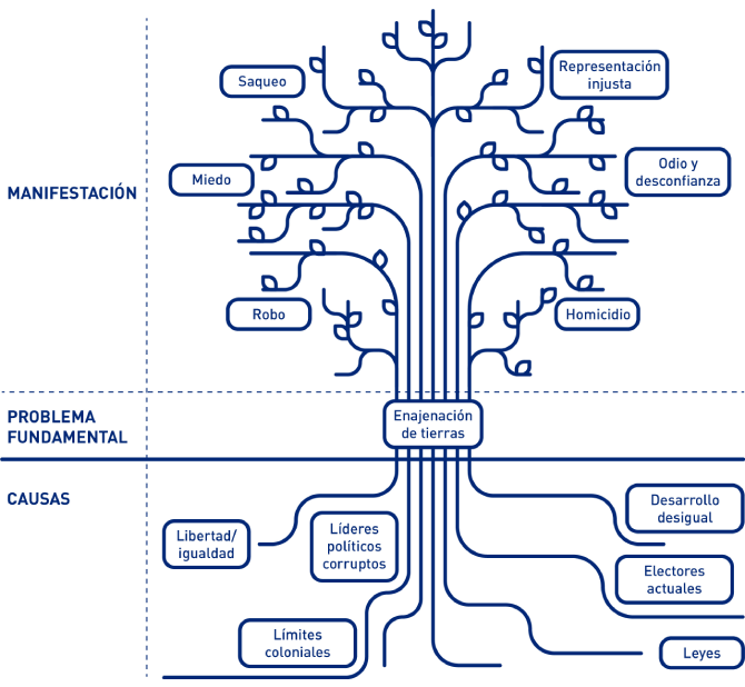
El Árbol de conflicto[1] es una herramienta visual para facilitar el ejercicio de identificación de la(s) causa(s) fundamental(es) y las manifestaciones de un conflicto. Lo ideal es que el ejercicio de Árbol de conflicto se realice en grupo, y se pueden incluir miembros de ambas partes en conflicto.

Figura 4J.4 Árbol de conflicto

Analizar a las partes en conflicto

Los sitios deben seguir los pasos siguientes para identificar y analizar a las partes involucradas en conflictos existentes o potenciales. Las partes en conflicto pueden incluir el sitio, los individuos o las áreas del sitio, así como (una variedad de) partes interesadas externas.

Identificar a las partes

La identificación y el análisis de las partes en conflicto debe basarse en la identificación inicial de las partes interesadas realizada como parte del proceso de mapeo de partes interesadas (véase la Sección 3A). Los resultados se deben integrar al registro de partes interesadas del sitio y se deben tener en cuenta en el Plan de Relacionamiento con las Partes Interesadas y en el Plan de Gestión Social del sitio (véanse las secciones 3A y 2), según sea necesario.

Los sitios deben identificar a las partes en conflicto a través de las siguientes preguntas:

  • ¿Quiénes son las principales partes interesadas en conflicto y qué relaciones mantienen? Divida a las partes en las siguientes categorías:
    • Partes principales: estas partes se oponen entre sí, son hostiles y tienen un interés directo en el resultado del conflicto.
    • Partes secundarias: estas partes tienen un interés indirecto en el resultado y suelen estar aliadas a las partes principales o simpatizar con éstas, pero no son directamente rivales entre sí.
    • Terceras partes: se trata de actores como facilitadores, mediadores, árbitros o autoridades judiciales que pueden interferir para facilitar una resolución, de una u otra forma.
  • ¿Cuáles actores pueden ser identificados como posibles saboteadores, es decir, individuos que buscan activamente provocar conflictos o socavar los esfuerzos de gestión de conflictos? ¿Por qué? ¿Cuáles son sus incentivos, por ejemplo, grupos que se benefician de la falta de cambios, líderes o figuras de autoridad que podrían sentirse menoscabadas?

Comprender las posiciones, los intereses, las necesidades y las capacidades

Los sitios deben aclarar y documentar las posiciones, los intereses, las necesidades y las capacidades de cada una de las partes en conflicto, e identificar las diferencias y las áreas de superposición:

  • Posiciones: se trata de las exigencias que presentan las partes o de los resultados que buscan. Por ejemplo, es posible que un sitio proponga el reasentamiento de una comunidad para poder expandir sus operaciones. Esta sería la posición de la mina. A su vez, la comunidad podría no querer desplazarse. Esta sería la posición de la comunidad.
  • Intereses: se trata de lo que las partes esperan lograr para satisfacer sus respectivas necesidades. En el ejemplo del reasentamiento, los intereses del sitio incluyen la expansión de las operaciones y la garantía del acceso a la tierra que se requiere para lograrlo. Los intereses de la comunidad incluyen la conservación de su relación con la tierra y los beneficios económicos, sociales, culturales y psicológicos que proporciona.
  • Necesidades: se trata de lo que cada parte necesita para su mantenimiento. Las necesidades pueden ser objetivas o subjetivas. En el ejemplo del reasentamiento, el sitio necesita incluir el mantenimiento de cierto retorno de la inversión. Las necesidades de la comunidad incluyen el mantenimiento de sus medios de subsistencia y de su sentido comunitario.
  • Capacidades: en este contexto, las capacidades se refieren al potencial que tiene cada parte para influir en si ocurren o no actos de violencia. Considere sus recursos económicos, su acceso al poder, las redes sociales y las barreras culturales. Considere las dinámicas de género, y si hombres y mujeres tienen capacidades diferentes en este ámbito.

Es posible mapear las posiciones, necesidades e intereses de las partes para mostrar dónde tienen divergencias y dónde tienen puntos en común. Aunque las partes difieren en sus posiciones, es posible que tengan ciertos intereses o necesidades comunes. La comprensión de cuáles son los puntos en común sienta las bases para la búsqueda de una resolución de las diferencias.

Figura 4J.5 Comprensión de las posiciones, los intereses y las necesidades de las partes en conflicto

Los sitios deben mapear a las partes en conflicto en base a la comprensión de sus posiciones, intereses, necesidades y capacidades. En las figuras 4J.5 y 4J.6., se muestran ejemplos de técnicas de mapeo.

Figura 4J.6 Mapeo de conflictos

Identificar la dinámica de los conflictos

Otro aspecto del análisis de los conflictos es comprender su naturaleza y sus tendencias, o la dinámica del conflicto, que puede cambiar con el tiempo. La dinámica del conflicto es el resultado de la interacción de las cuestiones identificadas en el análisis del contexto externo, del análisis de causas, factores impulsores y factores desencadenantes, y del análisis de las partes. La comprensión de la dinámica permite identificar diferentes escenarios de conflictos (violentos) que pueden ocurrir. He aquí las preguntas clave a las que es necesario responder:

  1. ¿Cuáles son las tendencias actuales?  ¿Ha ocurrido una escalada o desescalada de las tensiones? ¿Los principales cambios en los antecedentes, en las causas/impulsores/desencadenantes, en los actores o en la interacción entre estos elementos son positivos o negativos?
  2. ¿Qué factores probablemente prolongarán la violencia o el conflicto, si éstos llegaran a ocurrir? Por ejemplo, potencial de radicalización, participación de las fuerzas armadas, falta de intervenciones externas.

En base al análisis, es posible construir diferentes escenarios: 1) mejor de los casos, en el que la solución conduce a un resultado positivo; 2) posición intermedia, en la que se mantiene el statu quo sin cambios positivos o negativos significativos; 3) peor caso, en el que las tendencias actuales conducen a un resultado negativo. Estos escenarios deberían ser una evaluación de los posibles acontecimientos, en base a lo que se conoce sobre el contexto actual a raíz del análisis del conflicto. Es probable que la dinámica se vea afectada por tendencias que se remontan a muchos años (la cronología del conflicto) y, en ciertos casos, es posible que un análisis histórico sea útil para comprender mejor los acontecimientos actuales.

La cronología del conflicto y la trayectoria del conflicto son herramientas que se pueden emplear para ayudar a identificar las tendencias del conflicto y las oportunidades para resolverlo.

Cronología del conflicto

La cronología del conflicto puede ayudar a ilustrar las fases históricas del conflicto y se puede utilizar para facilitar la comprensión de la dinámica del conflicto a lo largo del tiempo. Los sitios deben destacar las perspectivas de cada una de las partes en conflicto a lo largo del tiempo y con relación a eventos específicos, para comprender las diferentes percepciones del curso de los acontecimientos y para aclarar cuáles eventos cada parte considera más significativos. Se proporciona un ejemplo en la figura 4J.7.  Cuando sea posible, hacer que las partes interesadas externas asociadas con el conflicto participen en la generación y el análisis de la cronología, con el soporte de una tercera parte neutral, si fuera necesario, puede ayudar a desarrollar una comprensión común y a sentar las bases para la gestión del conflicto y la resolución de las disputas.

Figura 4J.7 Ejemplo de cronología de conflicto

Identificar la trayectoria del conflicto

La trayectoria del conflicto describe el nivel de intensidad del conflicto a lo largo del tiempo, abarcando desde sus causas, los factores que pueden haberlo agravado y los factores que pueden haberlo moderado hasta sus resultados, ya sean positivos o negativos. La trayectoria del conflicto puede emplearse como una herramienta ilustrativa para mostrar cómo la intensidad del conflicto aumenta o disminuye con el paso del tiempo y puede ayudar a estructurar la planificación relativa al enfoque de gestión del conflicto. Los sitios deben elaborar una trayectoria del (de los) conflicto(s) en el (los) que están involucrados, para poder comprender la etapa del proceso de desarrollo y resolución del conflicto en la que podrían encontrarse. Esta comprensión ayudará en el desarrollo de su estrategia para responder al conflicto. Se proporciona orientación detallada sobre el desarrollo de esta respuesta estratégica a los conflictos en la Tarea 3 (Determinar un enfoque de gestión de conflicto).

En la figura 4J.8 se proporciona un ejemplo de trayectoria de conflicto que ilustra un resultado positivo, lo cual no siempre podría ser el caso.

Figura 4J.8 Ejemplo de trayectoria de conflicto2

4J. 2 Orientación | PLANIFICAR
4. Prevención y gestión de impactos y riesgos  |  4J Gestión de conflictos  |  4J. 2 Orientación  |  PLANIFICAR